
這篇文章我覺得挺不錯的,他是一個類似個人案例的統計,在上顎後牙區,剩下4-6mm的時候,使用osteotome的方式補骨後直接植入短植體6 or 8mm, 寬6.5mm。在他1344支植體的追蹤上,成功率超過97%,而且他的定義成功是沒有每年0.2mm的骨缺損而非植體脫落。我是覺得他的想法挺實際的,將植體選寬一點的而不用太長,補骨有就好而不要求過多,是值得參考的。



這篇文章我覺得挺不錯的,他是一個類似個人案例的統計,在上顎後牙區,剩下4-6mm的時候,使用osteotome的方式補骨後直接植入短植體6 or 8mm, 寬6.5mm。在他1344支植體的追蹤上,成功率超過97%,而且他的定義成功是沒有每年0.2mm的骨缺損而非植體脫落。我是覺得他的想法挺實際的,將植體選寬一點的而不用太長,補骨有就好而不要求過多,是值得參考的。



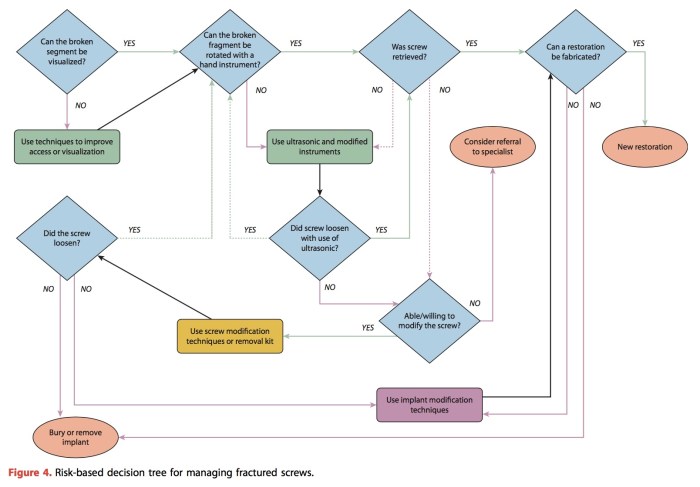
這篇文章很有系統地去回顧並分析,我們在abutment screw斷掉的時候,能夠如何處理。其實就是盡量去拿,拿不到就破壞,最後一招拿掉植體。他的圖片很不錯,值得一看。



這篇文章值得一看,尤其是在講connection的圖片很清楚,為什麼會有abutment connection的bone loss? 目前來說的主因就是細菌引起的問題。然後external connection在bone level普遍來說就是會掉1.5-2mm。但是one-piece的是因為沒有connection,platform switching是有效果的,但是究竟多有效果很難量化來說。






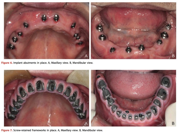
這個案例有幾點可以學習的:第一就是他的印模方式,使用很強大的客製化金屬支架做open tray,這樣去印模應該是最準的方式了; 第二是他假牙的設計方式,因為screw hole會開在頰側,不管成本的方式就是這樣去做。但是為什麼口內照看起來不好看?因為使用金屬titanium底座。再怎麼厲害,就是露出底色!所以要怎麼改?可以考慮使用Ti-base的方式,錢都砸下去了,就全部用zirconia吧。
但是沒有看到這樣的方式,你也不知道怎麼失敗的,我就失敗過了~





在未來數位化的時代裡,我想這樣客製化的implant attachment會是一個趨勢,因為傳統上我們要去選擇牙肉高度,就是固定的1mm,2mm之類,但是訂製的情況下我們可以選想要的高度。當然現在因為成本的考量,就是像這個案例因為植牙種歪太多只好客製化。然後上顎只種兩顆然後全覆蓋,倒不如好好存錢種all-on-4。



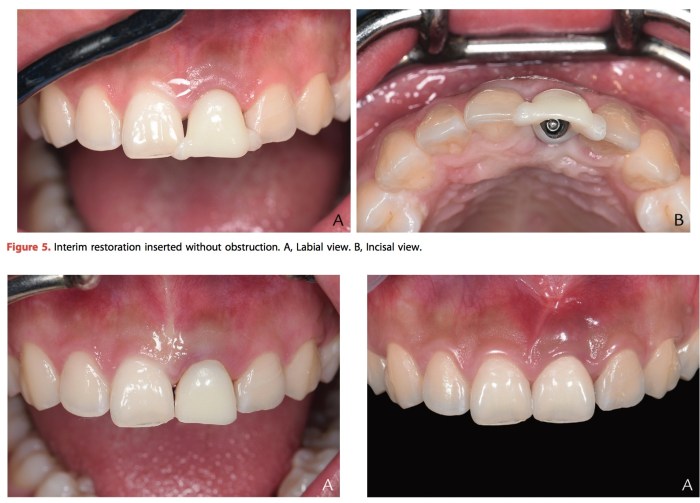
其實這篇文章的重點就是,上顎前牙的植牙臨時假牙,因為在pick up的時候不好定位,所以做兩個小翅膀是很聰明的事。那為什麼還要牽扯到數位,因為十年後可能都是這樣做的,是先學會也是件好事。
看圖說故事了~





最近有點忙碌,很久沒有看文章了,所謂有得必有失,該是要重新追一下牙科相關的知識了。這篇文章很實用,在下顎前牙區植牙,我們會在意mental foreman anterior loop的部分,那又沒有所謂安全區域?這篇馬來西亞的研究找了201個CBCT,一個個去看然後算出平均值,安全區域就是genial tubercle向兩旁約20mm的部分。這樣在我們臨床上就很有參考價值了,畢盡我們東南亞的人種相近,數值也很有參考價值。



